1 Western Blot简介
1.1 Western Blot原理
1.2 Western Blot优点
1.3 Western Blot应用
1.4 Western Blot成功要素
2 Western Blot基本流程
2.1 蛋白样品的提取
2.1.1 通过有机溶剂或水溶法制备总蛋白
2.1.2 通过层析或电洗脱法制备目的蛋白
2.1.3 裂解液的选择
2.2 蛋白样品的定量
2.3 蛋白样品的变性
2.4 SDS聚丙烯酰胺凝胶电泳(SDS-PAGE)
2.4.1 SDS-PAGE基本原理
2.4.2 PAGE:聚丙烯酰胺凝胶
2.4.3 聚丙烯酰胺凝胶分类
2.5 转膜(Trarsmembran)
2.5.1 转膜的定义
2.5.2 转移膜的选择
2.5.3 转膜步骤(以槽式湿转为例)
2.5.4 转膜注意事项
2.5.5 转膜后检测(此步可以省略)
2.6 封闭(Blocking)
2.7 一抗、二抗孵育(Antibody incubation)
2.7.1 一抗孵育(Primary antibody incubation)
2.7.2 二抗孵育(Secondary antibody inucubation)
2.7.3 注意事项
2.8 蛋白检测(Detection of proteins)——显影
2.9 结果分析(Result Analysis)
2.9.1 对照设计
2.9.2 内参
2.10 膜的重复利用(Membrane recovery)
2.10.1 膜解吸的方法
2.10.2 方法步骤
3 Western Blot常见问题分析
3.1 封闭液的选择
3.2 一抗的选择
3.3 优化抗原和抗体浓度的斑点杂交方法
3.4 电泳中的问题
3.5 Western blot 结果中背景高且不均匀
3.6 Western blot 结果中信号弱或无信号
3.7 Western blot 结果中背景较高
3.8 Western blot 结果中杂带较多
3.9 Western Blot 结果中无信号或显示信号弱
3.10 其它现象
1 Western Blot 简介
1.1 Western Blot 原理
与Southern或Northern杂交方法类似,但Western Blot采用的是聚丙烯酰胺凝胶电泳,被检测物是蛋 白质,“探针”是抗体,“显色”用标记的二抗。经过PAGE分离的蛋白质样品,转移到固相载体(例如硝酸纤维 素薄膜)上,固相载体以非共价键形式吸附蛋白质,且能保持电泳分离的多肽类型及其生物学活性不变。以 固相载体上的蛋白质或多肽作为抗原,与对应的抗体起免疫反应,再与酶或同位素标记的第二抗体起反应, 经过底物显色或放射自显影以检测电泳分离的特异性目的基因表达的蛋白成分。该技术也广泛应用于检测蛋 白水平的表达。

1.2 Western Blot 优点
►高分辨率的电泳技术
►特异敏感的抗原-抗体反应
►1-5 ng中等大小的靶蛋白
► Western Blot结合了凝胶电泳的高分辨率和固相免疫测定的特异敏感等多种优点,可检测到低至1, 5 ng (最低可到10〜100 pg)中等大小的靶蛋白。
1.3 Western Blot 应用
►目的蛋白的表达特性分析
►目的蛋白与其它蛋白的互作
►目的蛋白的组织定位
►目的蛋白的表达量分析
1.4 Western Blot 成功要素
| 实验步骤 |
影响 Western Blot 成功的要素 |
| 电泳分离蛋白 |
蛋白抽提,蛋白定量,样品制备,电泳 |
| 转膜 |
膜的选择,膜的确认,特殊处理 |
| 封闭 |
封闭液的选择,封闭条件优化 |
| 漂洗 |
漂洗液的配制与选择 |
| 抗体孵育 |
抗体选择,抗体稀释倍数优化 |
| 底物孵育 |
恰当的发光或显色底物 |
| 曝光 |
曝光时间掌控,X-光片,显影定影试剂 |
| 后 Western Blot 选择 |
抗体剥离缓冲液(蛋白印迹膜再生液),底片背景去除剂 |
敬请关注www.canlifesci.com,我公司为您提供全套的产品服务!!
免费服务热线 4000-010-619 传真:010-88118450 联系人:马经理 18001029153
2 Western Blot 基本流程
.jpg)
2.1 蛋白样品的提取
2.1.1 通过有机溶剂或水溶法制备总蛋白
•水溶液提取法:针对水、稀盐、稀酸或碱溶液中的蛋白质。稀盐和缓冲系统的水溶液对蛋白质稳定性好、溶解度大、是提取蛋白质最常用的溶剂。
•有机溶剂提取法:对于分子中非极性侧链较多的蛋白质可用有机溶剂提取,包括乙醇、丙酮和丁醇等。
2.1.2 通过层析或电洗脱法制备目的蛋白
2.1.3 裂解液的选择
根据检测蛋白位置选择合适的裂解液
| 蛋白位置 |
推荐裂解液 |
| 全细胞 |
NP-40 或RIPA |
| 胞浆(可溶性蛋白) |
Tris-HCl |
| 胞浆(骨架结合蛋白) |
Tris-Triton |
| 膜蛋白 |
NP-40 or RIPA |
| 核蛋白 |
RIPA or 核蛋白提取试剂盒 |
| 线粒体蛋白 |
RIPA or 线粒体分离试剂盒 |
2.2 蛋白样品的定量
目前常用比色法测定样品蛋白的含量:Bradford 法(考马斯亮蓝法)、Lowry 法(Folin-酚试剂法)、 BCA法等。但各有优缺点,大家可以根据具体情况选取。按相应蛋白质定量试剂盒操作说明操作,测定样品浓度。
收集完蛋白样品后,为确保每个蛋白样品的上样量一致,需要测定每个蛋白样品的蛋白浓度。根据所使用的裂解液的不同,需要采用适当的蛋白浓度测定方法。因为不同的蛋白浓度测定方法对于一些去垢剂和还原剂等的兼容性差别很大,大家可以根据具体情况选取。
Bradford 法(考马斯亮蓝法):
考马斯亮蓝G-250 有红、蓝两种不同颜色的形式,在一定浓度的乙醇和酸性条件下,可配成淡红色的溶液,与蛋白结合后形成蓝色化合物,该化合物在595 nm 处有最大吸收值,化合物颜色深浅与蛋白的浓度高低成正比。
该法操作简便迅速,消耗样品量少,但不同蛋白质之间差异大,且标准曲线线性差。高浓度的Tris、EDTA、尿素、甘油、蔗糖、丙酮、硫酸铵和去污剂对测定有干扰。缓冲液浓度过高时,改变测定液pH 值会影响显色。
Lowry 法(Folin-酚试剂法):
福林-酚试剂(Folin-phenol reagent)的显色原理是:首先在碱性条件下蛋白质与铜作用生成蛋白质-铜复合物,该复合物随之将磷钼酸-磷钨酸还原成蓝色复合物。在一定条件下,蓝色强度与蛋白质量成正比,蛋白质浓度范围约在25~250 μg/mL。
虽然该法是测定蛋白质浓度应用最广泛的方法之一,但其缺点也很明显,专一性较差,干扰物质多(如Tris 缓冲剂、蔗糖、硫酸铵、巯基化物、酚类、柠檬酸等),标准曲线的直线关系不特别严格。因此在其应用过程中有很多新的修正。
BCA 法(二喹啉甲酸法):
二喹啉甲酸(Bicinchoninic acid,BCA )法是Lowry测定法的一种改进方法,是近来广为应用的蛋白定量方法。其原理与Lowery法蛋白定量相似,即在碱性条件下蛋白质分子中的肽键能与Cu2+络合生成络合物,同时将Cu2+还原成Cu+。二喹啉甲酸及其钠盐是一种溶于水的化合物,在碱性条件下,可以和Cu+结合形成稳定的紫蓝色复合物,在562 nm处有高的光吸收值,并且化合物颜色的深浅与蛋白质浓度成正比,据此可测定蛋白质浓度。
与 Lowery 法相比,BCA 蛋白测定方法操作更简单,试剂及其形成的颜色复合物稳定性更好,几乎没有干扰物质的影响,灵敏度高(微量检测可达到0.5 μg/ml),应用更加灵活。与Bradford 法相比,BCA 法的显著优点是不受去垢剂的影响。
BCA 法与Lowry 法都容易受到蛋白质之间以及去污剂的干扰。Bradford 法敏感度最高,且与一系列干扰Lowry,BCA 反应的还原剂(如DTT,巯基乙醇)相容。但是对于去污剂依然是敏感的,其最主要的缺点是不同的标准品会导致同一样品的结果差异较大,无可比性。
2.3 蛋白样品的变性
►阴离子去污剂、变性剂;
►氨基酸侧链与 SDS 充分结合形成带负电荷的蛋白质-SDS 胶束;
►蛋白质-SDS 胶束所带的负电荷大大超过了蛋白质分子原有的电荷量,消除了不同分子之间原有的电荷差异;
►与强还原剂一起使蛋白分子氢键、疏水键打开,使蛋白质分子线性化。
蛋白质-SDS 胶束的特点:
A:具有相同的形状,形状像一个长椭圆棒;
B:平均 1 g 蛋白质结合1.4 g SDS;
C:短轴对不同的蛋白质亚基-SDS 胶束基本上是相同的;
D:长轴的长度则与亚基分子量的大小成正比。
2.4 SDS 聚丙烯酰胺凝胶电泳(SDS-PAGE)
2.4.1 SDS-PAGE 基本原理
1. SDS-PAGE 是在蛋白质样品中加入SDS 和含有巯基乙醇的样品处理液,SDS 是一种很强的阴离子表面活性剂,它可以断开分子内和分子间的氢键,破坏蛋白质分子的二级和三级结构。
2. 强还原剂巯基乙醇(或二硫苏糖醇,DTT)可以断开二硫键破坏蛋白质的四级结构。使蛋白质分子被解聚成肽链形成单链分子。解聚后的侧链与SDS 充分结合形成带负电荷的蛋白质-SDS 复合物。
3. 蛋白质分子结合SDS 阴离子后,所带负电荷的量远远超过了它原有的净电荷,从而消除了不同种蛋白质之间所带净电荷的差异。蛋白质的电泳迁移率主要决定于亚基的相对分子质量,而与其所带电荷的性质无关。
2.4.2 PAGE:聚丙烯酰胺凝胶
聚 丙 烯 酰胺凝胶(polyacrylamide gel) 是由单体丙烯酰胺( acrylamide , 简称Acr ) 和交联剂(crosslinker)N,N’-亚甲基双丙烯酰胺(N,N’-methylenebisacylamide,简称Bis)在催化剂(过硫酸胺或核黄素AP)和加速剂(四甲基乙二胺TEMED)作用下聚合交联而成的三维网状结构的凝胶。化学惰性强,具有一定的机械强度和透明度。是良好的电泳介质。
聚丙烯酰胺凝胶聚合机理是通过提供氧游离基(free radicals)的催化,使体系发生氧化还原作用(catalyst-redox systems)来完成的。催化体系主要有化学催化(AP-TEMED)和光化学催化(核黄素-TMTED)体系。
凝胶浓度与蛋白分离范围
| 凝胶浓度(%) |
线性分离范围(kDa) |
| 15 |
10-43 |
| 12 |
12-60 |
| 10 |
20-80 |
| 8.0 |
36-94 |
| 6.0 |
57-212 |
SDS-PAGE 浓缩胶(5% Acrylamide)及分离胶配方表
2.4.3 聚丙烯酰胺凝胶分类
PAGE 分为连续系统和不连续系统两大类。连续系统电泳体系中缓冲液pH 值与凝胶中的相同。带电颗粒在电场作用下,主要靠电荷和分子筛效应。不连续系统中带电颗粒在电场中泳动不仅有电荷效应、分子筛效应,还具有浓缩效应,因而其分离条带清晰度及分辨率均较前者佳。
| |
作用 |
缓冲液PH |
凝胶浓度 |
| 浓缩胶 |
使蛋白样品浓缩 |
pH6.8 Tris-HCl |
低,2-5% |
| 分离胶 |
使蛋白样品分离 |
pH8.8 Tris-HCl |
高,根据蛋白大小 |
不连续系统的浓缩效应:
►凝胶层的不连续性:浓缩胶的孔径大,分离胶的孔径小。在电场的作用下,蛋白质颗粒在大孔胶中遇到的阻力小,移动快。而在小孔胶中遇到的阻力大,移动慢。因此,在两层凝胶的交界处,由于凝胶孔径的不连续性使样品迁移受阻而压缩成很窄的区带。
►缓冲液离子成分和pH的不连续性:HCl易解离出Cl-,它在电场中迁移率大,走在最前面,故称为快离子或前导离子。电极缓冲液中的甘氨酸在pH6.8 的缓冲液中解离度很小,仅为0.1-1%,因而在电场中迁移率很小,称为慢离子或尾随离子。蛋白质均带负电荷,在电场中均移向正极,其有效迁移率介于快慢离子之间,于是蛋白质就在快慢离子间形成的界面处,被浓缩成极窄的区带。当进入pH8.8的分离胶时,甘氨酸解离度增加,其有效迁移率超过蛋白质,因此氯离子和甘氨酸离子沿着离子界面继续前进。蛋白质分子由于分子量大,被留在后面,然后分离成多个区带。
2.5 转膜(Trarsmembran)
2.5.1 转膜的定义
将电泳后分离的蛋白质从凝胶中转移到固相载体(例如 NC 膜)上,通常有两种方法:毛细管印迹法和电泳印迹法。常用的电泳转移方法有湿转和半干转。两者的原理完全相同,只是用于固定胶/膜叠层和施加电场的机械装置不同。前者操作容易,转移效率高;而后者适用于大胶的蛋白转移,所用缓冲液少。
2.5.2 转移膜的选择
杂交膜的选择是决定 Western blot 成败的重要环节。应根据杂交方案、被转移蛋白的特性以及分子大小等因素,选择合适材质、孔径和规格的杂交膜。用于Western blot 的膜主要有两种:硝酸纤维素膜(NC) 和PVDF 膜。NC 膜是蛋白印迹实验的标准固相支持物,在低离子转移缓冲液的环境下,大多数带负电荷的蛋白质会与膜发生疏水作用而高亲和力的结合在一起,但在非离子型的去污剂作用下,结合的蛋白还可以被洗脱下来。根据被转移的蛋白分子量大小,选择不同孔径的NC 膜。因为随着膜孔径的不断减小,膜对低分子量蛋白的结合就越牢固。通常用0.45 μm 和0.2 μm 两种规格的NC 膜。大于20 kD 的蛋白可用0.45 μm 的膜,小于20 kD 的蛋白就要用0.2 μm 的膜了,如用0.45 μm 的膜就会发生“Blowthrough”的现象。PVDF 膜灵敏度、分辨率和蛋白亲和力比常规的膜要高,非常适合于低分子量蛋白的检测。但PVDF 膜在使用之前必需用纯甲醇浸泡饱和1-5 秒钟。
最常用于 Western Blot 的转移膜主要是硝酸纤维素(Nitrocellulose, NC)膜和聚偏二氟乙烯(Polyvinylidene Fluoride, PVDF)膜,此外也有用尼龙膜、DEAE 纤维素膜做蛋白印迹。尼龙膜和NC 膜的特点相似,主要用于核酸杂交。
硝酸纤维素(nitrocellulose, NC)膜:NC 与蛋白质靠疏水作用结合,无需预先活化,对蛋白质的活性影响小;非特异性本底显色浅;价格低廉,使用方便。但结合在NC 上的小分子蛋白质在洗涤时易丢失; NC韧性较差,易损坏。
聚偏二氟乙烯(Polyvinylidene fluoride, PVDF)膜:与蛋白质亲和力高,用前需在甲醇中浸泡,以活化膜上的正电基团,使其更容易与带负电荷蛋白结合。
膜的选择主要根据:
►膜与目的蛋白分子的结合能力(也就是单位面积的膜能结合蛋白的载量),以及膜的孔径(也就是拦截蛋白的大小);
►不影响后续的显色检测(也就是适和用于所选的显色方法,信噪比好)
►如果后继实验有其他要求,比如要做蛋白测序或者质谱分析,还要根据不同目的来挑选不同的转移膜。
几种膜的性质对比
| |
PVDF膜 |
NC膜 |
尼龙膜 |
| 背景 |
低 |
低 |
较高 |
| 蛋白结合能力 |
100-200 μg/cm2 |
80-100 μg/cm2 |
>400 ug/cm2 |
| 机械强度 |
强 |
干的膜很脆 |
软而结实 |
| 溶剂抗性 |
强 |
差 |
差 |
| 使用前处理 |
甲醛润湿 |
缓冲液润湿 |
缓冲液润湿 |
| 价格 |
高 |
较低 |
低 |

2.5.3 转膜步骤(以槽式湿转为例)
1. 将胶浸于转移缓冲液中平衡10 min。
注意:如检测小分子蛋白,可省略此步,因小分子蛋白容易扩散出胶。
2. 依据胶的大小剪取膜和滤纸6 片,放入转移缓冲液中平衡10 min。如用PVDF 膜需用纯甲醇浸泡饱和3-5秒钟。
3. 装配转移三明治:海绵/3 层滤纸/胶/膜/3 层滤纸/海绵,每层放好后,用试管赶去气泡。
切记:胶放于负极面(黑色面)。
4. 将转移槽置于冰浴中,放入三明治(黑色面对黑色面),加转移缓冲液,插上电极,100 V,1 h(电流约为 0.3 A)。
注意:应再次检查三明治和电极是否装配正确,电源是否接通。
5. 转膜结束后,切断电源,取出杂交膜。

2.5.4 转膜注意事项
1. 泡膜:转膜之前将海绵、胶、膜都用预冷的转移buffer 浸泡20min;
a. 凝胶若是没在预冷的转膜buffer 中浸泡,就会在转膜过程中出现凝胶皱缩, 导致出现转移条带变形。
b. PVDF 膜具有疏水性,需用甲醇浸泡。
2. 转膜顺序:阴极碳板+海绵+三滤+胶+膜+三滤+海绵+阳极碳板;
3. 转膜条件:0.35 A/250 V/1 h/40 min/冰浴中进行转膜(转膜过程产生大量的热,注意冷却);(具体转膜时间要根据目的蛋白的大小而定;目的蛋白的分子量越大,需要的转膜时间越长,反之则短。)
4. 其它注意事项:
a. 避免直接用手碰杂交膜,使用镊子。因为手上的蛋白和油脂会影响转膜效率并会使膜脏掉。
b. 夹好膜和凝胶后,确定在凝胶/膜和滤纸之间没有气泡存在,否则会导致转膜不完全。
c. 保证膜和滤纸的大小和凝胶完全一样,过大和过小都会影响转膜效率。
d. 鸡来源的抗体与PVDF 和尼龙膜有较强的结合能力,从而产生较高的背景,故如果选择鸡来源的抗体最好使用硝酸纤维素膜(NC 膜)。
2.5.5 转膜后检测(此步可以省略)
转膜完毕后,立即把蛋白膜放置到预先准备好的TBST(或PBST)中漂洗1-2 分钟,以洗去膜上的转膜液。转膜的效果可以观察所使用的预染蛋白质分子量标准,通常分子量最大的1-2 条带较难全部转到膜上。转膜的效果也可以用丽春红染色液或硬度墨汁染色液对膜进行染色,以观察实际的转膜效果。也可以用考马斯亮蓝快速染色液对完成转膜的SDS-PAGE 胶进行染色,以观察蛋白的残留情况。
a. 丽春红染色:蛋白带出现后,于室温用去离子水漂洗硝酸纤维素滤膜,换水几次。
b. 印度墨汁染色:只用于放射性标记抗体或放射性标记A 蛋白探针的Western 印迹过程。
*印度墨汁不能和化学发光物合用,若是使用呈色反应的酶检测法时,印度墨汁的黑色会使凝胶难于拍照。这时,可改用其他检测方法或换用丽春红S。*
注意:从转膜完毕后所有的步骤,一定要注意膜的保湿,避免膜的干燥,否则极易产生较高的背景。
2.6 封闭(Blocking)
杂交膜上有很多非特异性的蛋白质结合位点,为防止这些位点与抗体结合引起非特异的染色和背景,一般用惰性蛋白质或非离子去污剂封闭膜上的未结合位点来降低抗体的非特异性结合。封闭剂应该封闭所有未结合位点而不替换膜上的靶蛋白、不结合靶蛋白的表位,也不与抗体或检测试剂有交叉反应。最常见的封闭剂是BSA、脱脂奶粉、酪蛋白、明胶和Tween-20(0.05 - 0.1%)稀溶液PBST 或者TBST。
►5%脱脂奶粉或BSA(室温孵育1 h)
►Western Blot 膜封闭液(生物试剂公司)
►Tween-20 的作用:Tween-20 是一种非离子型去污剂,有复性抗原的作用,可提高特异性的识别能力。在做westen blot 时,用惰性蛋白质或非离子去污剂封闭膜上的未结合位点可以降低抗体的非特异性结合。Tween 这种非离子型去污剂在乳化蛋白时,不破坏蛋白的结构,可减少对蛋白质之间原有的相互作用的破坏。离子型去污剂如SDS 则破坏蛋白的结构。
封闭剂选择的特殊情况:
►脱脂奶粉不能与生物素化或伴刀豆蛋白标记的抗体一起使用,因为脱脂奶粉含有糖蛋白和生物素。
►如果封闭剂中含磷酸酶,用磷酸化特异性抗体分析磷酸化蛋白受到影响,因为磷酸酶与印记膜上的磷酸化蛋白接触可使之去磷酸化。
►检测磷酸化抗体时,不能使用酪蛋白/脱脂奶粉作为封闭剂。
一般封闭条件为:
室温或者 37℃缓慢摇荡1~2 h,特殊情况也可 4℃过夜。根据结果情况调整封闭试剂的浓度和类型。比如有时 BSA 比脱脂奶粉更有利于降低非特异性背景,而有些抗体则在脱脂奶粉封闭的情况下才能得到清晰的背景。
2.7 一抗、二抗孵育(Antibody incubation)
2.7.1 一抗孵育(Primary antibody incubation)
参考一抗的说明书,按照适当比例用封闭液稀释一抗。
吸尽封闭液后,立即加入稀释好的一抗,室温或4℃在摇床上缓慢摇动孵育1~2 小时。如果一抗孵育一小时效果不佳,可以在4℃缓慢摇动孵育过夜。(注意:抗体浓度过高会导致背景较深,过低会导致和抗原结合不充分,出现假阴性)。
回收一抗。然后加入 Western 洗涤液,在摇床上缓慢摇动洗涤5-10 分钟。吸尽洗涤液后,再加入洗涤液,洗涤5-10 分钟。共洗涤3 次。如果结果背景较高可以适当延长洗涤时间并增加洗涤次数。
2.7.2 二抗孵育(Secondary antibody inucubation)
参考二抗的说明书,按照适当比例用封闭液稀释辣根过氧化物酶(HRP)标记的二抗。
吸尽洗涤液后,立即加入稀释好的二抗,室温或4℃在摇床上缓慢摇动孵育1~2 小时。回收二抗。然后加入Western 洗涤液,在摇床上缓慢摇动洗涤5-10 分钟。吸尽洗涤液后,再加入洗涤液,洗涤5-10 分钟。共洗涤3 次。如果结果背景较高可以适当延长洗涤时间并增加洗涤次数。
前 2 步洗涤是为了洗去一抗和二抗的非特异性结合,洗涤的效果直接影响结果背景的深浅,所以洗涤一定要干净。洗涤液使用 TBST 或者 PBST,其中的 Tween20 有助于去除非特异性的结合,减少背景。同时短时间多次的洗膜(如 5-6 次,每次 3 分钟)比长时间少次数的洗膜更有效。
第 3 步TBS 洗涤是为了洗去膜上的Tween-20,因为它可以阻碍底物的沉积。
2.7.3 注意事项
1. 抗体保存注意事项:
►收到抗体后按要求离心后再打开管盖进行分装和保存!
►对于大部分抗体,比较合适的保存方式是分装后保存在-20℃ 。
#分装的量以一次实验用完为好,最少不能少于10 ul 每份。因为分装体积越小,抗体的浓度越 可能会受到蒸发以及管壁吸附的影响。
#复融后的分装抗体如果一次用不完,将剩余母液保存在 40℃,避免再冻起来!
# 绝对避免将抗体保存在自动除霜冰箱中。
►大部分抗体收到后 40℃短暂保存1-2 周对抗体活性是没有影响的。
►长期保存,加入叠氮纳,防止细菌污染。
2. 一抗/二抗使用问题:
一抗、二抗的浓度一般要参照抗体说明书选择最适当的比例,一抗二抗的选择直接影响实验结果以及背景的深浅。要严格保证反应时间,洗膜要注意尽可能地将一抗二抗洗净,有利于降低背景;还要注意一抗二抗的匹配。
3. 天然和非还原样品问题:
有些抗体只能识别的表位是非连续氨基酸,这些氨基酸虽然在蛋白质一级结构中彼此不连续,但是在空间结构中则是靠在一起的。这些抗体就只能识别靶蛋白的空间结构状态(抗体说明书中会有特殊说明)。对于这些样品,缓冲液和凝胶中就不能含有SDS,并且不能够对蛋白进行加热变性。
有些抗体只能识别蛋白的非还原状态如氧化状态,对此类样品,就需要将缓冲液和凝胶中的还原剂DTT和ß-巯基乙醇去除。
2.8 蛋白检测(Detection of proteins)——显影
酶促反应比同位素安全且快速,已经成为Western Blot 的主流检测方法。酶促反应可以搭配不同的底物从而实现不同的显色方法:化学发光和底物显色,前者灵敏度很高,已经达到皮克级别,甚至还有飞克级别的,灵敏度超过了同位素;而后者由于直接显色而操作简便且成本低。
大家最为熟悉熟悉当数辣根过氧化物酶 HRP(Horseradish Peroxidase)和碱性磷酸酶AP(Alkaline Phosphatase),此外还有比较少见的葡萄糖氧化酶(Glucose Oxidase)和β 半乳糖苷酶(β-Galactosidase)。
在酶连抗体中使用的酶通常是碱性磷酸酶或辣根过氧化物酶。碱性磷酸酶可以将无色的底物5-溴-4-氯吲哚磷酸盐(BCIP)转化为蓝色的产物;而辣根过氧化物酶可以以H2O2为底物,将3-氨基-9-乙基咔唑氧化成褐色产物或将4-氯萘酚氧化成蓝色产物。另一种检测辣根过氧化物酶的方法是用增强化学发光法,辣根过氧化物酶在H2O2存在下,氧化化学发光物质鲁米诺(luminol,氨基苯二酰一肼)并发光,在化学增强剂存在下光强度可以增大1000 倍,通过将印迹放在照相底片上感光就可以检测辣根过氧化物酶的存在。
① HRP 标记二抗用DAB 显色,按顺序依次将DAB 三种剂各取3 滴于5 ml 蒸馏水中,避光混匀,将膜加入显色液中避光显色5-15min 终止反应,对照Marker 记录实验结果,将NC 膜晾干扫描保存。HRP的生色底物显色有DAB、4-CN、CN/DAB、AEC 和TMB 等。
| 底物 |
DAB |
4-CN |
AEC |
TMB |
| 学名 |
3,3-diaminobenzidine
tetrahydrochloride
|
4-chloro-1-naphthol |
3-amino-9-
ethylcarbazol
|
3,3,5,5-
tetramethylbenzidine
|
| 分子量 |
214.14 |
178.58 |
210.28 |
240.4 |
| 稳定性 |
好 |
一般 |
避光 |
好 |
| 灵敏度 |
250 pg |
1 ng |
1 ng |
100 pg |
| 背景 |
一般 |
低 |
高 |
高 |
| 产物成像性 |
不能很好的成像 |
容易成像 |
容易成像 |
容易成像 |
| 颜色 |
褐色 |
介于蓝色与蓝紫色之间
(可用于double-staining)
|
棕红色 |
蓝紫色 |
| 毒性 |
有致癌作用 |
无 |
有 |
无 |
HRP 化学发光反应底物主要有Luminol、ECL 和SuperSignal 系列。可直接从公司购买试剂盒,操作比较简单,原理如下(二抗用HRP 标记):反应底物为过氧化物+鲁米诺,如遇到HRP,即发光,可使胶片曝光,就可洗出条带。
② AP显色底物生成的产物主要是蓝紫色,成像性好容易拍照。 AP的底物显然更稳定,不像HRP那样需要新鲜配制的H2O2一类的不稳定成分,作为试剂盒可以保存时间更长。常用显色底物的是BCIP(5-Bromo-4-Chloro-3 ’ -Indolyphosphate p-Toluidine Salt) , NBT (Nitro-Blue Tetrazolium Chloride)和INT。
③ 底物发光法:将两种显色底物1:1 等体积混合后将其覆盖在膜表面使其均匀,用玻璃胶片把膜包起来,马上在暗室中将X 光片覆盖在膜的上面(时间根据光的亮度来衡量),显影、定影。(注意:发光法检测的时候曝光时间要恰到好处,过短会导致曝光不彻底,影响条带亮度,过长会导致荧光信号衰弱,也会使背景颜色加深)
除了酶连二抗作为指示剂,也可以使用其它指示剂,比如:荧光素异硫氰酸盐标记的二抗(可通过紫外灯产生荧光);生物素结合的二抗等等。
关于磷酸化蛋白检测的注意事项:
① 保持待测蛋白处于磷酸化状态,在标本提取液中加入足够的磷酸酶抑制剂(NaF,可以防止去磷酸化),并将标本时刻保持在冰浴中。
② 使用 5%的BSA 作为封闭试剂,不能使用脱脂奶粉(因为脱脂奶粉中含有酪蛋白,会出现很高的背景)
③ 请谨记蛋白的磷酸化是需要诱导的,当信号低或者无信号时有可能是磷酸化诱导不充分!确保使用阳性对照。
2.9 结果分析(Result Analysis)
2.9.1 对照设计
成功进行 Western Blot 检测,设置合适正确的对照是必不可少的,只要正确设置了这些对照,即可快速和准确的找到 Western Blot 的问题所在,并保证实验结果的准确性和特异性!
一般需要设置的对照如下:
►阳性对照:明确表达检测蛋白的组织或细胞,用于检测抗体的工作效率;
►阴性对照:明确不表达检测蛋白组织或细胞,用于检测抗体的特异性;
►二抗对照:不加一抗,用于检测二抗的特异性;
►内参对照:检测标本的质量和二抗系统;
►空白对照:不加一抗和二抗;用于检测膜的性质和封闭的效果。
2.9.2 内参
内参即是内部参照,对于哺乳动物细胞表达来说一般是指由管家基因编码表达的蛋白,它们在各组织和细胞中的表达相对恒定,在检测蛋白的表达水平变化时常用它来做参照物。
在 Western Blot 中使用内参其实就是在WB 过程中另外用内参对应的抗体检测内参,这样在检测目的产物的同时可以检测内参的表达,由于内参在各组织和细胞中的表达相对恒定,借助检测每个样品内参的量就可以用于校正蛋白质定量、上样过程中存在的实验误差,保证实验结果的准确性。此外使用内参可以作为空白对照,检测蛋白转膜情况是否完全、整个Western Blot 显色或者发光体系是否正常。
常用的蛋白质内参有 GAPDH 和细胞骨架蛋白ß-actin 或ß-tubulin。一般要选择一个在处理因素作用的条件下蛋白含量不会发生改变的蛋白作内参。
常 用 内 参
| 内参名称 |
分子量大小 |
适用范围 |
| ß-actin |
43 kDa |
胞浆和全细胞 |
| GAPDH |
30-40 kDa |
胞浆和全细胞 |
| Tubulin |
55 kDa |
胞浆和全细胞 |
| VCDA1/Porin |
31 kDa |
线粒体 |
| COXIV |
16 kDa |
线粒体 |
| Lamin B1 |
66 kDa |
线粒体 |
| TBP |
38 kDa |
细胞核 |
2.10 膜的重复利用(Membrane recovery)
2.10.1 膜解吸的方法
1. 通过加热和去污剂进行解吸,原理:组合使用去污剂和加热使抗体解离,适用于任何化学发光底物系统。
2. 酸解吸,原理:使用低pH 改变抗体结构从而使结合位点失活,从而将抗体与抗原分离,适用于任何化学发光底物系统。
两种方法都不能去除由显色检测系统产生的有色沉淀物(例如 BCIP、4-CN、DAB 和TMB)。然而,仍可以用针对不同靶蛋白的特异性抗体分析印迹膜。
重要提示:在各次免疫检测之间不应使印迹膜干燥。印迹膜干燥将会使任何剩余抗体与膜永久性结合。
2.10.2 方法步骤
1. 通过加热和去污剂进行解吸:
仪器和溶液:
解吸液:100 mM 2-巯基乙醇,2%(w/v)SDS,62.5 mM Tris-HCl,pH6.7
磷酸盐缓冲液(PBS):10 mM 磷酸钠,pH7.2,0.9%(w/v)NaCl
浅托盘,大小足以将膜放入其中。
操作:
a. 在通风橱中,将印迹膜放入解吸液中在50℃下振摇30 分钟。
b. 将印迹膜放入缓冲液中振摇10 分钟。用新缓冲液重复漂洗两次。
c. (可选)重复起始检测方法(忽略一抗步骤),确保已灭活抗体或已从膜上解吸抗体。
d. 将印迹膜放入缓冲液中振摇10 分钟。
e. 继续下一轮检测的封闭步骤。
2. 酸解吸
仪器和溶液:
解吸液:25 mM 甘氨酸- HCl,pH2,1%(w/v)SDS
磷酸盐缓冲液(PBS):10 mM 磷酸钠,pH7.2,0.9%(w/v)NaCl
浅托盘,大小足以将膜放入其中。
操作:
a. 将印迹膜放入解吸液中振摇30 分钟。
b. 将印迹膜放入缓冲液中振摇10 分钟。用新缓冲液重复漂洗。
c. 继续下一轮检测的封闭步骤。
敬请关注www.canlifesci.com,我公司为您提供全套的产品服务!!
免费服务热线 4000-010-619 传真:010-88118450 联系人:马经理 18001029153
3 Western Blot 常见问题分析
3.1 封闭液的选择

3.2 一抗的选择

3.3 优化抗原和抗体浓度的斑点杂交方法

3.4 电泳中的问题

3.5 Western blot 结果中背景高且不均匀

3.6 Western blot 结果中信号弱或无信号

3.7 Western blot 结果中背景较高

3.8 Western blot 结果中杂带较多

3.9 Western Blot 结果中无信号或显示信号弱

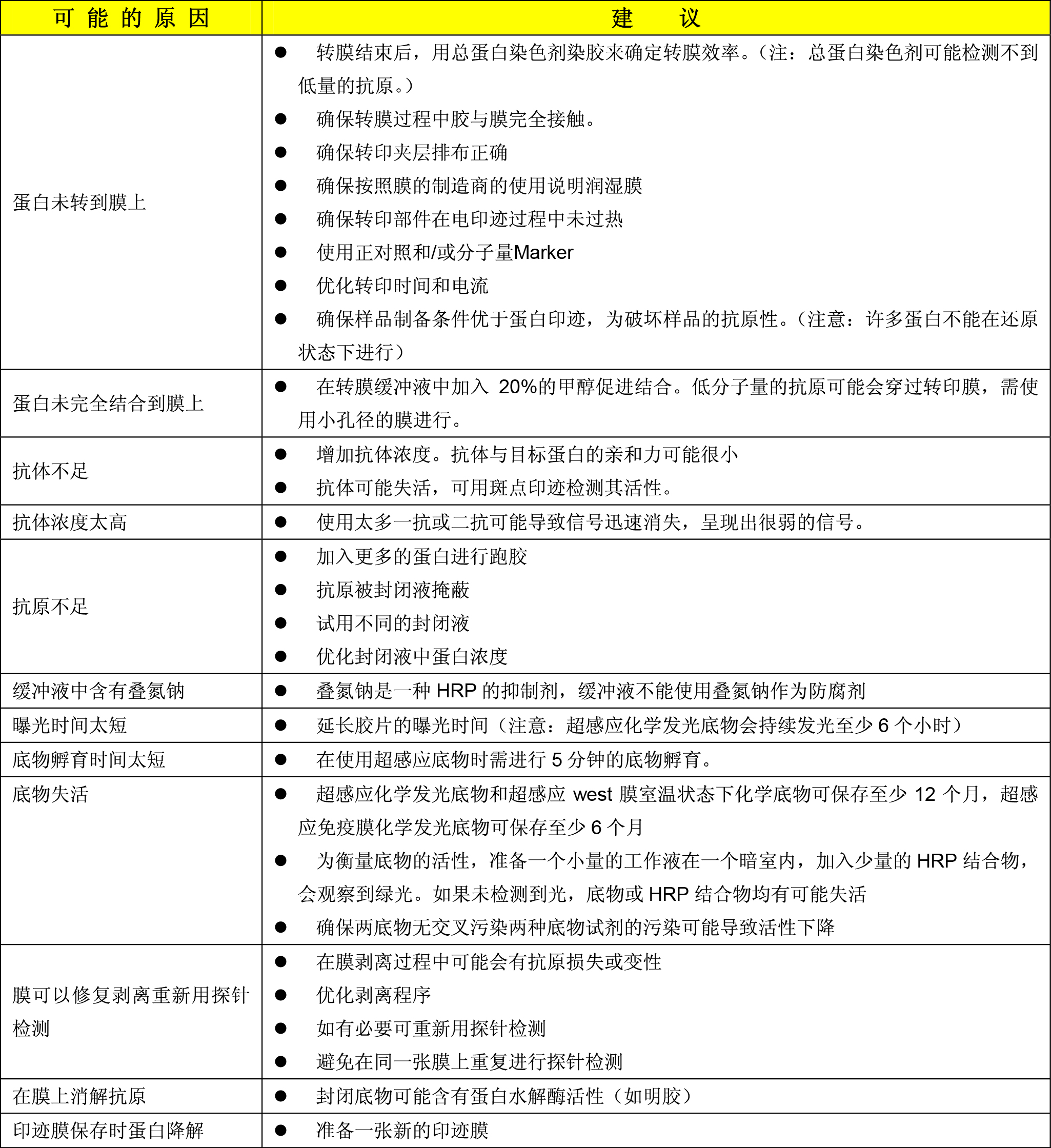
3.10 其它现象

敬请关注www.canlifesci.com,我公司为您提供全套的产品服务!!
免费服务热线 4000-010-619 传真:010-88118450 联系人:马经理 18001029153